首页
律所简介
业务领域
>
刑事辩护
民事代理
行政诉讼
商事服务
非讼代理
律师介绍
成功案例
>
民事案件
刑事案件
收费标准
招贤纳士
新闻动态
联系我们
民事案件
刑事案件
地址:齐市建华区中华路214号,产权处斜对面
手机:13904520785 13359730785
邮箱:577972830 @qq.com
传真:0452-5903785
固话:0452-6026688
联系人:陈女士
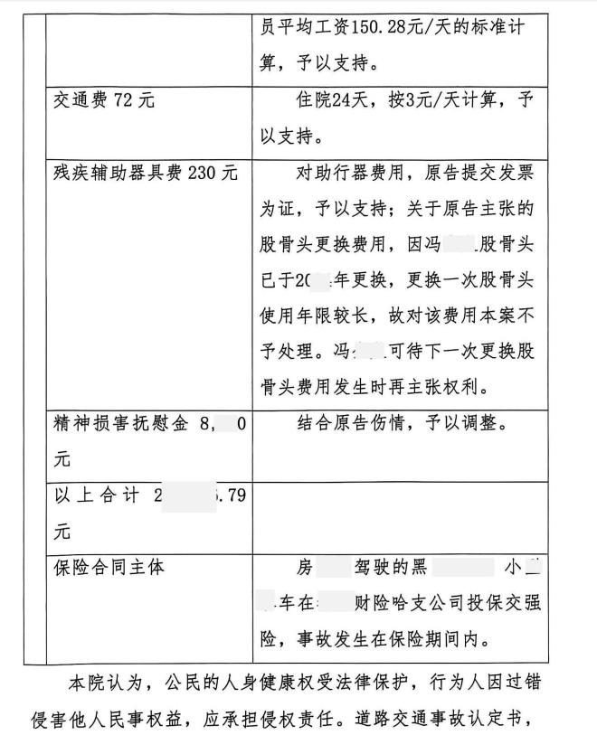
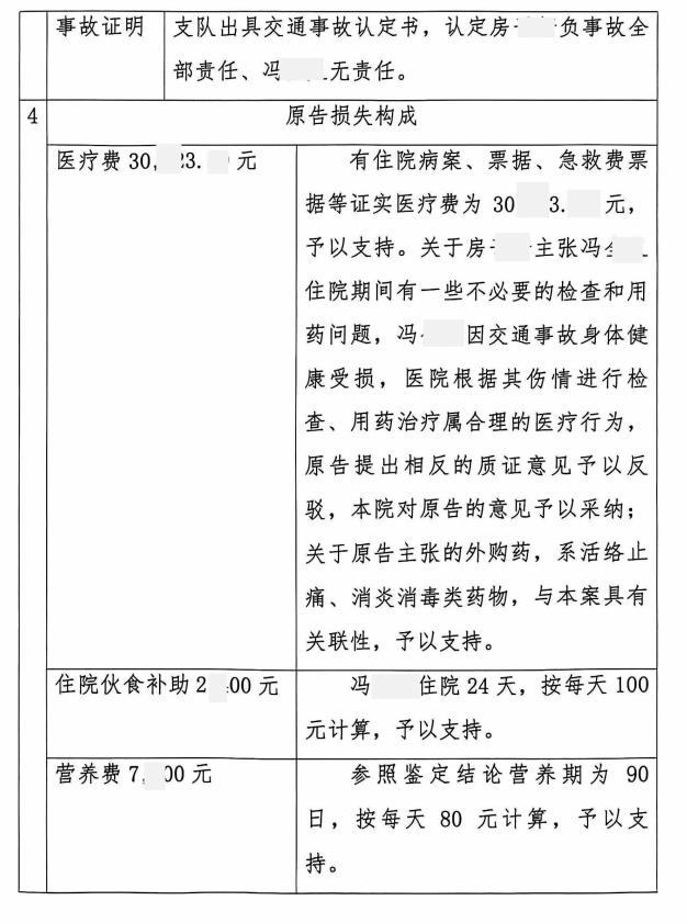
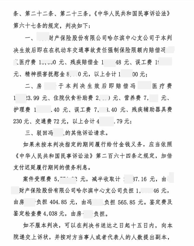
交通事故纠纷民事判决书
编辑:2026-01-14 13:33:55
上一页
下一页
首页
律所简介
业务领域
>
刑事辩护
民事代理
行政诉讼
商事服务
非讼代理
律师介绍
成功案例
>
民事案件
刑事案件
收费标准
招贤纳士
新闻动态
联系我们
交通事故纠纷民事判决书
编辑:2026-01-14 13:33:55
上一页
下一页
版权所有:黑龙江陈文革律师事务所
黑ICP备13004938号-1
技术支持:
龙采科技集团